cograph

Project Status: Active R-CMD-check CRAN status Codecov License: MIT

cograph is a modern R package for the analysis, visualization, and manipulation of complex networks. It provides publication-ready plotting with customizable layouts, node shapes, edge styles, and themes through an intuitive, pipe-friendly API. First-class support for Transition Network Analysis (TNA), multilayer networks, and community detection.

Installation

# Install from CRAN
install.packages("cograph")

# Development version from GitHub
devtools::install_github("sonsoleslp/cograph")

Features

Network Plotting

Function Description
splot() Base R network plot (core engine)
soplot() Grid/ggplot2 network rendering
tplot() qgraph drop-in replacement for TNA
plot_htna() Hierarchical multi-group TNA layouts
plot_mtna() Multi-cluster TNA with shape containers
plot_mcml() Markov Chain Multi-Level visualization
plot_mlna() Multilayer 3D perspective networks
plot_mixed_network() Combined symmetric/asymmetric edges

Flow and Comparison Plots

Function Description
plot_transitions() Alluvial/Sankey flow diagrams
plot_alluvial() Alluvial wrapper with flow coloring
plot_trajectories() Individual tracking with line bundling
plot_chord() Chord diagrams with ticks
plot_heatmap() Adjacency heatmaps with clustering
plot_compare() Difference network visualization
plot_bootstrap() Bootstrap CI result plots
plot_permutation() Permutation test result plots

Community and Higher-Order Structure

Function Description
overlay_communities() Community blob overlays on network plots
plot_simplicial() Higher-order pathway (simplicial complex) visualization
detect_communities() 11 igraph algorithms with shorthand wrappers
communities() Unified community detection interface

Network Analysis

Function Description
centrality() 23+ centrality measures with individual wrappers
motifs() / subgraphs() Motif/triad census with per-actor windowing
robustness() Network robustness analysis
disparity_filter() Backbone extraction (Serrano et al. 2009)
cluster_summary() Between/within cluster weight aggregation
build_mcml() Markov Chain Multi-Level model construction
summarize_network() Comprehensive network-level statistics
verify_with_igraph() Cross-validation against igraph
simplify() Prune weak edges

Multilayer Networks

Function Description
supra_adjacency() Supra-adjacency matrix construction
layer_similarity() Layer comparison measures
aggregate_layers() Weight aggregation across layers
plot_ml_heatmap() Multilayer heatmaps with 3D perspective

Examples

TNA Plot

The primary use case: visualize transition networks from the tna package.

library(tna)
library(cograph)

# Build a TNA model from sequence data
fit <- tna(engagement)

# One-liner visualization
splot(fit)

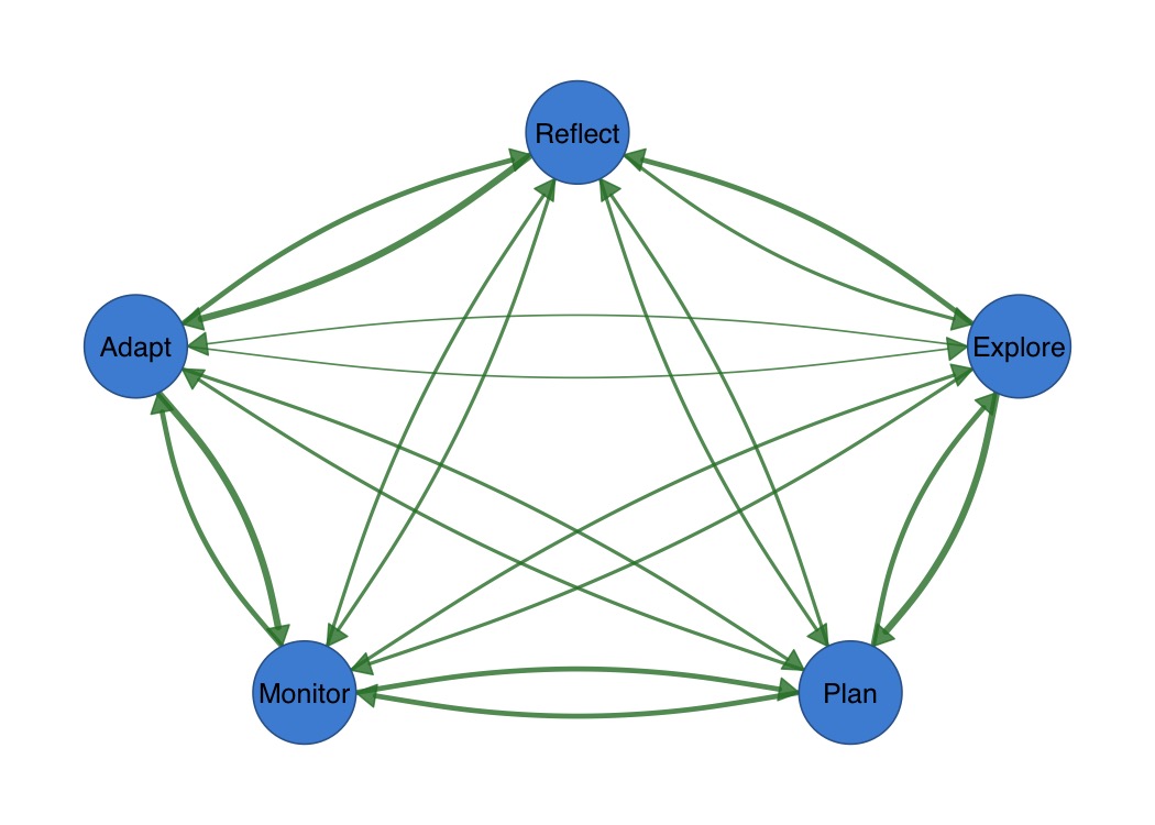
Simple Network

library(cograph)

# Create a transition matrix
states <- c("Explore", "Plan", "Monitor", "Adapt", "Reflect")
mat <- matrix(
  c(0.0, 0.4, 0.2, 0.1, 0.3,
    0.3, 0.0, 0.3, 0.2, 0.2,
    0.2, 0.3, 0.0, 0.3, 0.2,
    0.1, 0.2, 0.4, 0.0, 0.3,
    0.2, 0.2, 0.2, 0.4, 0.0),
  nrow = 5, byrow = TRUE,
  dimnames = list(states, states)
)

splot(mat)

Layouts

par(mfrow = c(2, 2), mar = c(1, 1, 2, 1))
splot(mat, layout = "oval",   title = "oval")
splot(mat, layout = "circle", title = "circle")
splot(mat, layout = "kk",     title = "kk")
splot(mat, layout = "fr",     title = "fr")

Edge Styling

splot(mat,
  curvature = 0.3,
  arrow_size = 0.02,
  edge_width = 3
)

Node Shapes

shapes <- c("circle", "square", "hexagon", "diamond", "triangle")

splot(mat,
  node_shape = shapes,
  node_fill = c("#E63946", "#457B9D", "#2A9D8F", "#E9C46A", "#F4A261"),
  layout = "circle"
)

Donuts

Donut nodes show proportional fill with optional polygon shapes.

fills <- c(0.9, 0.7, 0.5, 0.3, 0.8)

splot(mat,
  donut_fill = fills,
  donut_color = "steelblue",
  donut_shape = c("circle", "hexagon", "square", "diamond", "triangle")
)

Pies

Pie chart nodes with per-node color palettes.

pie_vals <- list(
  c(0.5, 0.3, 0.2),
  c(0.4, 0.4, 0.2),
  c(0.3, 0.3, 0.4),
  c(0.6, 0.2, 0.2),
  c(0.2, 0.5, 0.3)
)

pie_cols <- list(
  c("#E63946", "#457B9D", "#2A9D8F"),
  c("#264653", "#E9C46A", "#F4A261"),
  c("#F72585", "#7209B7", "#3A0CA3"),
  c("#003049", "#D62828", "#F77F00"),
  c("#606C38", "#283618", "#DDA15E")
)

splot(mat,
  node_shape = "pie",
  pie_values = pie_vals,
  pie_colors = pie_cols,
  layout = "circle"
)

Donut + Pie Combo

Combine outer donut ring with inner pie segments.

splot(mat,
  donut_fill = fills,
  donut_color = "steelblue",
  pie_values = pie_vals,
  pie_colors = c("#E41A1C", "#377EB8", "#4DAF4A")
)

Chord Diagram

plot_chord(mat, title = "Transition Chord Diagram")

Heatmap

plot_heatmap(mat, show_values = TRUE, colors = "viridis",
             value_fontface = "bold", title = "Transition Heatmap")

Alluvial Flow

plot_transitions(mat, flow_color_by = "from", flow_alpha = 0.5,
                 from_title = "Source", to_title = "Target")

License

MIT License.